【政策解讀】2021鄉村振興政策解讀(最全)
根據《關于開展國家數字鄉村試點工作的通知》(中網辦通字〔2020〕15號)要求,中央網信辦會同農業農村部、國家發展改革委、工業和信息化部、科技部、市場監管總局、國務院扶貧辦等部門組織開展國家數字鄉村試點工作。

經各省、自治區、直轄市和新疆生產建設兵團推薦、專家評審及復核,七部門確定了擬作為國家數字鄉村試點地區名單。現將名單予以公示,如有異議,請于公示期內與我們聯系,反映情況須真實客觀,并請提供相關證明材料和有效聯系方式。
公示時間:2020年9月18日—9月24日
聯系單位:中央網信辦信息化發展局
聯系電話:010-55635823
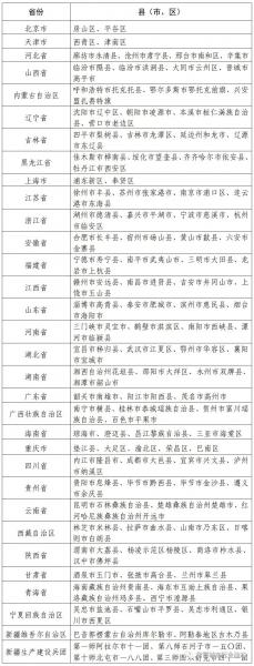
國家數字鄉村試點地區公示名單

(數字理政研究院)
附件:中央網信辦等七部門聯合印發《關于開展國家數字鄉村試點工作的通知》
根據《中共中央 國務院關于抓好“三農”領域重點工作確保如期實現全面小康的意見》、《數字鄉村發展戰略綱要》和《2020年數字鄉村發展工作要點》的要求,中央網信辦、農業農村部、國家發展改革委、工業和信息化部、科技部、市場監管總局、國務院扶貧辦印發《關于開展國家數字鄉村試點工作的通知》,部署開展國家數字鄉村試點工作。
《通知》指出,數字鄉村既是鄉村振興的戰略方向,也是建設數字中國的重要內容。開展數字鄉村試點是深入實施鄉村振興戰略的具體行動,是推動農業農村現代化的有力抓手,也是釋放數字紅利催生鄉村發展內生動力的重要舉措。要按照實施鄉村振興戰略的總體部署,以解放和發展數字化生產力、激發鄉村振興內生動力為主攻方向,以彌合城鄉數字鴻溝、促進農業農村經濟社會數字化轉型為重點,積極探索數字鄉村發展新模式,加快推進農業農村現代化建設,促進農業全面升級、農村全面進步、農民全面發展。
《通知》要求,堅持統籌推進,注重協同聯動,加強試點工作統籌協調、資源整合、部門協同、上下聯動,做好數字鄉村發展整體規劃設計,系統集成數字鄉村領域相關試點示范的支持政策和經驗做法,統籌推進鄉村的新型基礎設施、數字經濟、數字農業農村、農村科技創新、鄉村數字治理、信息惠民服務等建設和發展,形成工作合力,實現重點突破。堅持問題導向,深化改革創新,緊緊圍繞農民最關心最直接最現實的問題,加大改革力度,加快制度、機制、模式和技術創新,著力解決整體設計缺失、資源統籌不足、基礎設施薄弱等問題,打通信息壁壘,推進集約共享,釋放數字紅利,同步做好網絡安全工作,不斷增強廣大農民的獲得感、幸福感、安全感。堅持激發活力,倡導多方參與,深化“放管服”改革,發揮市場在資源配置中的決定性作用,更好發揮政府作用,充分調動各方力量和廣大農民參與數字鄉村建設,以信息流帶動技術流、資金流、人才流、物資流,激活農村各種要素,加快推動農業農村數字化轉型。堅持因地制宜,注重分類指導,試點地區結合本地實際和資源稟賦,積極探索集聚提升類、城郊融合類、特色保護類、搬遷撤并類等不同類型鄉村的數字化轉型路徑和發展模式,明確目標,細化任務,完善措施,精準施策,持續提升數字鄉村發展水平。
《通知》明確了工作目標,到2021年底,試點地區數字鄉村建設取得明顯成效,城鄉數字鴻溝明顯縮小,鄉村數字經濟快速發展,農業生產智能化、經營網絡化水平大幅提高,依托互聯網開展的農村創業創新蓬勃發展,鄉村數字治理體系基本完善,鄉村公共服務體系基本建立,鄉村網絡文化繁榮發展。通過試點地區在整體規劃設計、制度機制創新、技術融合應用、發展環境營造等方面形成一批可復制、可推廣的做法經驗,為全面推進數字鄉村發展奠定良好基礎。

《通知》提出,試點內容主要包括七個方面:
一是開展數字鄉村整體規劃設計。落實黨中央、國務院關于鄉村振興、網絡強國、數字中國等決策部署,堅持農業農村優先發展,按照產業興旺、生態宜居、鄉風文明、治理有效、生活富裕的總要求,結合實際、因地制宜地編制縣域數字鄉村建設規劃,做好整體設計,明確建設目標、重點任務工程和實施步驟,完善配套政策措施,統籌推進數字鄉村和智慧城市建設,有效發揮信息技術創新的擴散效應、信息和知識的溢出效應、數字技術釋放的普惠效應,促進城鄉融合發展。
二是完善鄉村新一代信息基礎設施。加強基礎設施共建共享,打造集約高效、綠色智能、安全適用的鄉村信息基礎設施。加快農村光纖寬帶、移動互聯網、數字電視網和下一代互聯網發展,提升4G網絡覆蓋水平,探索5G、人工智能、物聯網等新型基礎設施建設和應用。加快推動農村水利、公路、電力、冷鏈物流、農業生產加工等傳統基礎設施的數字化、智能化轉型,推進智慧水利、智慧交通、智能電網、智慧農業、智慧物流建設。
三是探索鄉村數字經濟新業態。深化制度機制創新,加快農業農村數字化轉型步伐,加強技術研發、組織創新和制度供給,推進現代信息技術與農業農村各領域各環節深度融合應用,推動農業生產智能化、經營網絡化,提高農業土地產出率、勞動生產率和資源利用率。強化農業農村科技創新供給,推動信息化與農業裝備、農機作業服務和農機管理融合應用。推進農業生產環境自動監測、生產過程智能管理,探索農業農村大數據管理應用,積極打造科技農業、精準農業、智慧農業。大力培育一批信息化程度高、示范帶動作用強的生產經營組織,培育形成一批叫得響、質量優、特色顯的農村電商品牌,因地制宜培育創意農業、認養農業、觀光農業、都市農業等新業態。
四是探索鄉村數字治理新模式。促進信息化與鄉村治理深度融合,補齊鄉村治理的信息化短板,提升鄉村治理智能化、精細化、專業化水平。提升疫情監測分析預警水平,提高突發公共事件應急處置能力。探索“互聯網+黨建”、智慧黨建等新模式,探索建設“網上黨支部”、“網上村(居)民委員會”,健全黨組織領導的自治法治德治相結合的鄉村治理體系。推動“互聯網+政務服務”向鄉村延伸覆蓋,推進涉農服務事項在線辦理,促進網上辦、指尖辦、馬上辦,提升人民群眾滿意度。
五是完善“三農”信息服務體系。聚焦農民生產生活實際需求,積極采用適應“三農”特點的信息終端、技術產品、移動互聯網應用(APP)軟件,提升精細化管理和人性化服務水平。推進“互聯網+醫療健康”,推動遠程醫療延伸到鄉鎮衛生院、村衛生室。依托信息化推動基本公共服務向農村下沉,協同推進教育、生態環保、文化服務、交通運輸、快遞物流等各領域信息化,推動智慧廣電公共服務建設,深化信息惠民服務。
六是完善設施資源整合共享機制。加大統籌協調和資源整合力度,打通已有分散建設的涉農信息系統,大力推進縣級部門業務資源、空間地理信息、遙感影像數據等涉農政務信息資源共享開放、有效整合。研究制定鄉村信息服務資源整合共享規范,充分運用農業農村、科技、商務、交通運輸、通信、郵政等部門在農村的已有站點資源,整合利用系統、人員、資金、站址、服務等要素,統籌建設鄉村信息服務站點,推廣一站多用、一機多用。
七是探索數字鄉村可持續發展機制。抓好網絡扶貧行動和數字鄉村發展戰略的無縫銜接,探索建立與鄉村人口知識結構相匹配的數字鄉村發展模式。建設新農民新技術創業創新中心,推動產學研用合作。充分調動市場積極性,培育數字鄉村發展良好生態,激發鄉村自我發展動力和活力。加強基層干部和農民信息素養培訓,積極利用多種渠道開展數字鄉村專題培訓,加快培育造就一支愛農業、懂技術、善經營的高素質農民隊伍,支持農民工和返鄉大學生運用網絡和信息技術開展創業創新。
下一步,中央網信辦將會同相關部門加強組織領導、政策支持和調查研究,及時總結和提煉試點地區產生的可復制、可推廣的做法和經驗,做好典型案例征集、經驗交流與示范推廣,帶動面上工作。
更多干貨、市場分析、重磅案例、實戰課程歡迎訂閱 [農業行業觀察]公眾號:nyguancha

相關文章
文章:10277 篇
瀏覽:41103 次
【智慧農業】《智慧農業標準體系建設指南》發布..
【產業透視】家禽養殖業的困境與出路:挑戰、創..
政策紅利!“十五五”農業基礎設施建設與投融資..
農業一二三產融合,是趨勢,也是必然!(附案例..
【展會招募】第二屆名優特產品消費節,招募品牌..
【商業案例】從網紅到長紅:認養一頭牛品牌成功..
第9期鄉村振興管理師火熱報名中,歡迎農業老板、..
【知識】什么是農業社會化服務?
【政策解讀】大力培育農業科技領軍企業、強化農..
【農村電商模式】農村電商需要直面的五大痛點..
浙江自貿試驗區大宗農產品產業發展對接會于2025..
與寵物共享美好生活 默沙東動物保健五大業務領域..
德邦快遞護航贛南臍橙寄遞:讓“甜蜜果”更快出..
烏鎮峰會首設智慧農業論壇 助推農業現代化轉型..
【考證】農業經理人技能證(第22期)11月25日報..
【政策解讀】關于發布2025年度農業“火花技術”..
深度研究!新質生產力如何驅動綠色農業發展..
第十一屆中國畜牧科技論壇開幕 激發畜牧產業新質..
【農業模式】7個能賺錢的農業新模式,你覺得哪一..
韓俊:關于實施鄉村振興戰略的八個關鍵性問題..
農資行業商業模式揭秘:不靠賣農資產品,靠會員..
【智慧農業】智慧農業創業:20+條創新商業模式推..
【農業案例】農業創業中的5個坑,農民看過后,選..
恭喜新疆缽施然智能農機股份有限公司榮獲2024年..
農村電商僅剩下農產品直播,未來還將如何發展..
新年特刊!100多個特色農場的經典案例,都非常有..
數字農業創新典型案例——淘菜菜、京東農場..
如何打造更賺錢的“無人農場”?
【預制菜】重磅分析!我國預制菜出海的趨勢與特..
植物工廠掘金戰:五大商業模式破解90%虧損魔咒!..