農俠會:三農領域產業社群(資源對接、案例分享、線上課程、線下活動)
2020年中國生鮮電商迎來爆發式增長
2020年的春節對于所有國人來說都是一個不平凡的春節。面對來勢洶洶的新型冠狀肺炎病毒疫情,國家衛健委倡導全民少出門、少聚會,因此全民開始積極響應,紛紛“宅”在家。而不外出買菜,通過生鮮電商買菜便成為首選,因而生鮮電商迎來了爆發式增長。但這次爆發會不會只是短暫繁榮?疫情過后能不能留住用戶呢?
1、疫情下的生鮮電商——訂單暴漲
一場肆虐全國的新興冠狀病毒肺炎疫情,打亂了眾多線下商業的經營節奏,傳統菜市場也成為了大家避之不及的場所。疫情倒逼人們將買菜、購物等日常需求轉到網上。在眾多轉戰網上的領域中,生鮮電商成為本次疫情中影響最為直接的領域,生鮮電商迎來爆發式增長。
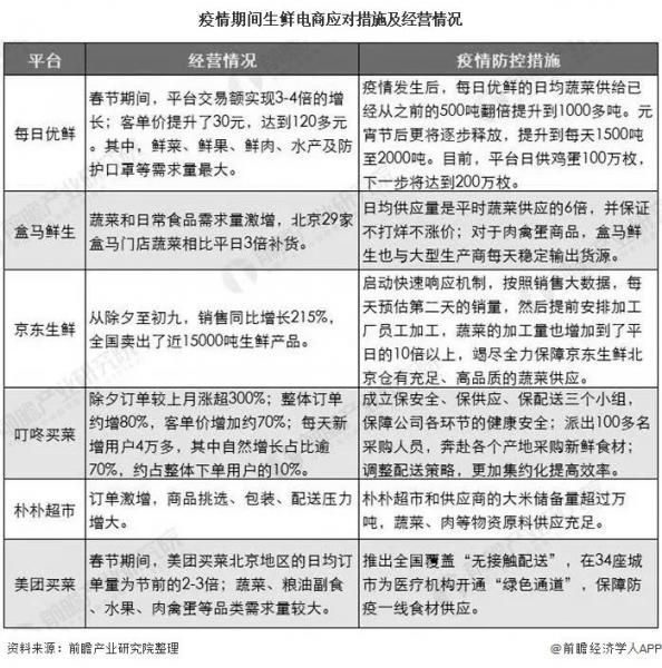
春節期間,每日優鮮的交易額實現3-4倍的增長,新老用戶大量涌入,客單價也提升了30元左右,達到120多元;在供給端,每日優鮮的日均蔬菜供給已經從之前的500噸翻倍提升到1000多噸。據叮咚買菜透露,疫情之下,叮咚買菜大年三十訂單較上月漲超300%;近期整體訂單約增80%,客單價增加約70%;每天新增用戶4萬多,其中自然增長占比逾70%,約占整體下單用戶的10%。

2、2020年中國生鮮電商行業市場規模突破2000億
生鮮電商自出現以來,發展速度迅猛,都保持著30%以上的年增長率。2018年,生鮮電商的市場規模達到1253.9億元,同比增長38.8%。進入2019年,生鮮電商增長腳步放緩,市場經過前面的高速增長后開始進入冷靜期,市場規模約為1620億元,2020年預計仍然平穩增長,突破2000億元。

3、生鮮電商頭部玩家脫穎而出
目前,快速發展的生鮮電商多業態并存,其中前置倉模式持續火熱,新零售、社區拼團等新模式不斷入局。隨著賽道玩家的增多以及巨頭布局的擴大,生鮮電商行業競爭持續升級,同時也推動原有的行業格局加速洗牌。
其中,多點APP的月活表現一直遠超于其他生鮮電商APP的月活值,2019年10月達到1462.7萬人,遙遙領先于排名第二的京東到家和排名第三的每日優鮮。
多點自2015年上線以來,依托于本地大型商超,進行線上線下一體化場景運營,效果突出。尤其是它與物美超市推出的“自由購”手機自助結帳銷售模式,深受用戶歡迎,也將多點帶上了生鮮電商領域頭部地位。
此外,叮咚買菜增長強勁,在2019年春節之后,叮咚買菜首次跨出上海區域,通過線上發券+線下地推等方式大力推廣,不斷推進其APP在杭州、蘇州、深圳等地的布局。

4、生鮮電商持續燒錢仍未盈利
值得注意的是,生鮮電商雖然經過了一段繁榮期,但仍然存在許多問題。比如,盈利的能力仍未確定。根據統計數據顯示,2018年生鮮電商的4000多個玩家中,4%持平,88%仍處于虧損狀態,7%更是巨額虧損,只有1%實現了盈利。

5、中小玩家頻頻暴雷
回顧2019年的生鮮電商,巨頭們紛紛調整戰略,關店收縮。在行業的洗牌中,一些中小玩家死傷一片,頻頻被爆出關店、融資失敗、暫停服務等負面消息。2019年4-7月份,先有小象生鮮關閉無錫、常州的5家門店。
對此,美團方面坦言,關店是因為經營表現不佳。緊接著,5月份,盒馬首次關店,盒馬方面給出的說法是“經營策略調整”。
到2019年11和12月份,多家生鮮電商被爆出資金鏈斷裂、融資失敗、大規模關店、服務關停等消息。2019年11月,安徽呆蘿卜資金鏈斷裂,1000多家店一夜之間關門;
2019年12月,中國生鮮電商鼻祖易果生鮮因拖欠1400多萬債務,被法院列為被執行人;同在12月,吉及鮮被曝出了融資失敗的消息,由于規模盈利遠遠不達預期,公司開始大規模地裁員、關倉。

6、中國生鮮電商巨頭邊收縮邊開發新業態
一邊是中小玩家一片死傷,一邊是巨頭戰略調整,開發新業態。2019年,生鮮電商新模式不斷涌現,阿里、騰訊、美團、京東都有布局。2019年上半年,美團買菜、盒馬菜市、餓了么買菜、蘇寧菜場相繼開業,叮咚買菜和樸樸超市則于同期相繼獲得新融資。下半年,閃購、京東和阿里紛紛布局。

行業洗牌,巨頭入局,需求激增,這正是生鮮電商目前面臨的危與機。生鮮電商在疫情應急狀態下的“保民生”方面起到了一定的作用。但當疫情過后,生鮮電商能否留住用戶,該如何留住用戶,目前仍不可得知。但無論是生鮮線上的繁榮還是線上線下的融合,在未來都將會是趨勢。
來源:前瞻產業研究院
更多干貨、市場分析、重磅案例、實戰課程歡迎訂閱 [農業行業觀察]公眾號:nyguancha

相關文章
文章:10891 篇
瀏覽:37224 次
【考證】第7期鄉村振興管理師招生火熱招生,線上..
鄉村振興新范式:整村運營,不只是網紅村的流量..
干貨梳理!不知道如何打造農業品牌?附6個切入點..
【智慧農業】趙春江院士:農業大模型與知識服務..
2025第四屆數字農業發展大會暨數字農業分會換屆..
十五部門聯合發文:推進智慧農業管理成熟度認證..
鄉村振興農村一二三產業融合發展的內涵、做法及..
【鄉村振興案例】牛欄江鎮水海村如何巧用“一二..
【縣域農業】湖南省:運用“四大法則” 加快湖南..
【農資賽道】農資行業未來發展的五大趨勢!..
重磅政策!“十五五” 時期我國農業與農村發展規..
聚焦農業科技!第四屆“金扁擔”農業現代化論壇..
【預制菜】預制菜公司如何招商?“5張招商圖譜”..
中化化肥品牌煥新發布:鑄就作物營養健康引領者..
松洋壓縮機閃耀2025冷暖峰會,展現產品創新硬實..
【預制菜】預包裝食品數字標簽來了!一目了然更..
【智慧農業】智能無人機將解決“三農”三大痛點..
種地也要高科技!土壤傳感器開啟農業精準種植新..
天域航通:30倍增長書寫東北農業新篇 新疆基地鑄..
【鄉村產業】“土特產”如何做成大產業?8大方向..
AI賦能農業發展向“新”提“質”,中國移動助推..
農資行業商業模式揭秘:不靠賣農資產品,靠會員..
【智慧農業】智慧農業創業:20+條創新商業模式推..
【農業案例】農業創業中的5個坑,農民看過后,選..
恭喜新疆缽施然智能農機股份有限公司榮獲2024年..
農村電商僅剩下農產品直播,未來還將如何發展..
新年特刊!100多個特色農場的經典案例,都非常有..
數字農業創新典型案例——淘菜菜、京東農場..
如何打造更賺錢的“無人農場”?
【預制菜】重磅分析!我國預制菜出海的趨勢與特..